Η Yamaha έχει εξαπολύσει την δική της επίθεση τα τελευταία χρόνια στην κατηγορία των τρίκυκλων με την γκάμα της να μετρά μέχρι στιγμής τέσσερα μοντέλα, ικανά να καλύψουν ένα ευρύ φάσμα απαιτήσεων. Σύμφωνα με τελευταίες πατέντες κάνουν τον γύρο του Διαδικτύου, οι Ιάπωνες φαίνεται ότι έχουν όρεξη για ένα ακόμη τουλάχιστον.
Δείτε επίσης: Η νέα Vespa με την υπογραφή του Dior
Στη βάση της γκάμας των Ιαπώνων στα τρίκυκλα βλέπουμε τα scooter πόλης Tricity με κινητήρες στα 125 και 155 κυβικά, ό,τι πρέπει για τα… παγοδρόμια των ελληνικών πόλεων. Ακολουθεί το μεγαλύτερου κυβισμού Tricity 300 που μπορεί να βγει με αξιώσεις και εκτός των τειχών της πόλης, ενώ κορυφαίος τρίκυκλος “εκφραστής” της ιαπωνικής εταιρίας είναι χωρίς αμφιβολία το Niken, το οποίο και βασίζεται σε γενικές γραμμές στην “πλατφόρμα” που αξιοποιεί τόσο η τρικύλινδρη γυμνή MT-09 όσο και η sport-touring Tracer 900. Ειδοποιός διαφορά η ύπαρξη του δεύτερου εμπρός τροχού που πραγματικά ανεβάζει την πρόσφυση σε άλλο επίπεδο έναντι των δικύκλων, με τη διαφορά να γίνεται κάτι παραπάνω από αισθητή σε ολισθηρό οδόστρωμα.
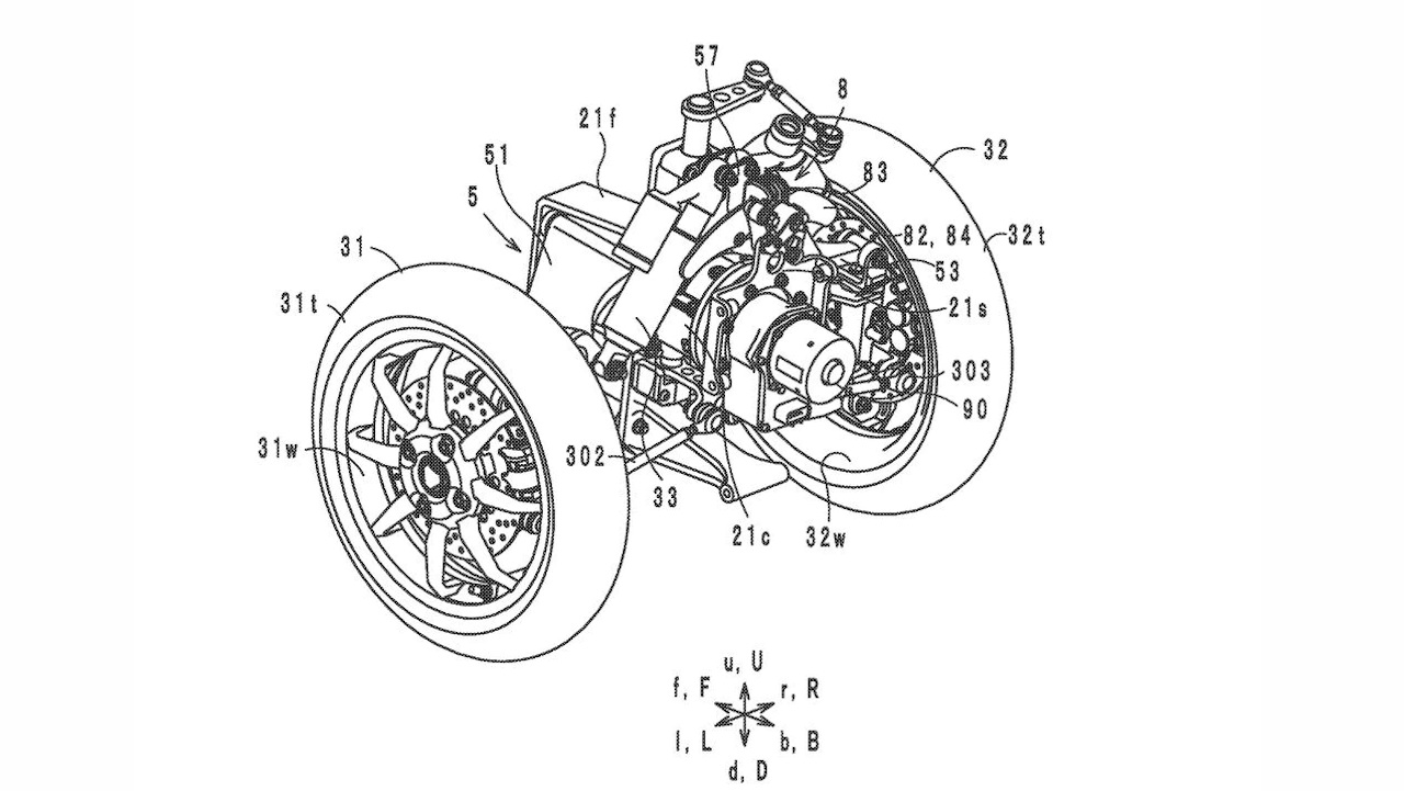
Σύμφωνα με τις τελευταίες πατέντες που φαίνεται να έχει καταθέσει προς κατοχύρωση η Yamaha, οι Ιάπωνες μάλλον ετοιμάζουν ένα ακόμη τρίκυκλο μοντέλο. Η διαφορά που γίνεται άμεσα εμφανής με την πρώτη κιόλας ματιά, σε σχέση με τα μέχρι στιγμής μοντέλα της εντοπίζεται στην αρχιτεκτονική του εμπρός συστήματος που είναι πολύ διαφορετική σε σχέση με τα Tricity και το Niken. Ενώ λοιπόν αυτά χρησιμοποιούν ένα τηλεσκοπικό πιρούνι για καθένα από τους εμπρός τροχούς, οι νέες πατέντες μας δείχνουν διπλά ψαλίδια, όπως αυτά που είδαμε για πρώτη φορά και στο MW-Vision concept που έκανε επίσης την εμφάνιση του πέρσι στο Σαλόνι του Τόκιο.
H πρόθεση της εταιρίας των τριών διαπασών μας είναι ήδη γνωστή από πέρσι με τη Yamaha να παρουσιάζει στα μεσοπρόθεσμα σχέδια της και ένα άγνωστο μέχρι στιγμής μοντέλο που θα έρθει να τοποθετηθεί από πλευράς απόδοσης κάτω από το Niken και φαίνεται να αξιοποιεί σε μεγάλο βαθμό το πλαίσιο και τον κινητήρα του maxi scooter ΤMAX. Σύμφωνα με το γενικό χρονοδιάγραμμα της εταιρίας η παρουσίαση του μοντέλου παραγωγής δεν πρέπει πλέον να απέχει και πολύ.
Οι Ιάπωνες είχαν παρουσιάσει επίσης πριν από μερικά χρόνια το concept GEN01 ως ένα τρίκυκλο όχημα, πάλι βασισμένο στο TMAX το οποίο θα μπορούσε να κινηθεί και εκτός ασφάλτου με ασφάλεια και ταχύτητα. Ίσως και γι αυτό η αρχιτεκτονική του εμπρός συστήματος είναι διαφορετική ώστε το νέο μοντέλο να έχει και μεγαλύτερη αντοχή στην καταπόνηση που μπορεί να δεχτεί σε κακοτράχαλο έδαφος, έχοντας παράλληλα μεγαλύτερο μετατρόχιο εμπρός για επιπλέον σταθερότητα.
Σαν σχεδίαση το σύστημα φαίνεται πάντως να βρίσκεται πολύ κοντά σε εκείνο μιας άλλης εταιρίας που κατασκευάζει τρίκυκλα που μπορούν να παίρνουν κλίση όπως και ένα δίκυκλο, της Brudeli, τα μοντέλα της οποίας δεν “φοβούνται” το χώμα. Οψόμεθα.



